RF4463F30: 1W SI4463 RF -модуль с усилителем и LNA

1400,00
р.
RF4463F30: Надежный 1 Вт RF-модуль с усилителем и LNA

Модуль RF4463F30 — это высококачественное решение для беспроводной связи, предлагающее мощность до 1 Вт. Оснащенный встроенным усилителем и цепью LNA (Low Noise Amplifier), этот модуль обеспечивает стабильную и надежную связь на больших расстояниях, что делает его идеальным выбором для различных приложений.

Высокая производительность и надежность

В основе RF4463F30 лежит чип Silicon Labs SI4463, который представляет собой высоко интегрированный беспроводной приемопередатчик в диапазоне ISM. Благодаря высокой чувствительности (-126 дБм) и выходной мощности (+30 дБм), этот модуль обеспечивает отличное качество связи даже в сложных условиях. Кристаллическая структура 10x10 мм и продуманная схема соответствия радиочастоты позволяют модулю эффективно работать как в горячей, так и в холодной среде.

Строгий контроль качества

Каждый модуль RF4463F30 проходит строгий контроль качества, включая ужесточенный осмотр и долгосрочные тесты. Это гарантирует его надежность и долговечность в эксплуатации. Модуль произведен с использованием технологии без свинца и соответствует стандартам ROHS, что подчеркивает его безопасность и экологическую чистоту.

Применение RF4463F30

Модуль RF4463F30 идеально подходит для использования в следующих областях:

• Интернет вещей (IoT): подходит для умных устройств, датчиков и систем мониторинга.

• Промышленная автоматизация: используется в системах управления и передачи данных.

• Автоматика и управление: эффективен для разработки беспроводных контроллеров и систем управления.

Заключение

Если вы ищете надежный и высокопроизводительный RF-модуль, RF4463F30 станет отличным выбором. Его выдающиеся характеристики, строгий контроль качества и соответствие экологическим стандартам делают его идеальным решением для ваших проектов. Убедитесь в преимуществах модуля RF4463F30 и улучшите свою беспроводную связь уже сегодня!
Документы
Функции и приложение
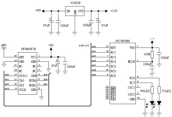
Типичная схема применения
Механические размеры

Функции и приложение

Особенности SI4463 RF Module RF4463F30

  • Диапазон частот: 315/433/490/868/915 (настраиваемая 142-1050 МГц)
  • Чувствительность до -126 дБм
  • Максимальная выходная мощность: +30 дБм
  • 10ma@Статус приемника
  • Скорость передачи данных: 0,1-1000 кбит / с
  • (G) FSK, 4 (g) FSK, (g) MSK, OOK и ASK
  • 3,3-6,5 В.
  • Цифровой индикатор прочности полученного сигнала (RSSI)
  • Временная функция пробуждения
  • TheAntenna автоматически соответствует и двустороннему управлению коммутатором
  • Настраиваемая структура пакетов
  • Обнаружение преамбулы
  • 64/128Byte Передача и получение данных получения данных (FIFO)
  • Обнаружение низкой мощности
  • Датчик температуры и 8-битные аналоговые преобразователи
  • Диапазон рабочей температуры: -40 ~ + 85 ° C
  • Интегрированный регулятор напряжения
  • Частотный прыжок
  • Функция сброса включения
  • Встроенная функция регулировки кристаллов

Приложения SI4463 RF Module RF4463F30

  • Дистанционное управление
  • Чтение удаленного счетчика
  • Промышленный контроль
  • Домашнее автоматизация дистанционное зондирование
  • Отдельные записи данных
  • сенсорная сеть
  • Мониторинг давления в шинах
  • Мониторинг здоровья
  • Беспроводные ПК Периферийные устройства
  • Читать и писать теги

Типичная схема применения

Механические размеры

Механические размеры радиочастотного модуля Si4463 RF4463F30