RF2401F20: nRF24L01+ 2,4 ГГц CE-RED, идентификатор FCC, IC ID и сертифицированный TELEC оригинальный скандинавский радиочастотный модуль

Радиочастотный модуль 2,4 ГГц RF2401F20: Высококачественное Решение для Беспроводной Связи

▎Введение в RF2401F20

Радиочастотный модуль RF2401F20 — это передовое решение для беспроводной связи на частоте 2,4 ГГц, которое идеально подходит для различных приложений в области интернета вещей (IoT). Модуль получил множество международных сертификатов, таких как CE-RED, FCC ID, IC ID (сертификация в Канаде), TELEC (сертификация в Японии) и RoHS. Это подтверждает его высокое качество и соответствие современным стандартам безопасности.

Преимущества RF2401F20

Оригинальный Чип nRF24L01+

В основе модуля RF2401F20 лежит оригинальное импортное устройство nRF24L01+ от компании NORDIC. Этот высокоинтегрированный чип беспроводного приемопередатчика работает в диапазоне ISM 2,4 ГГц и обеспечивает надежную передачу данных. Благодаря своей конструкции, он обеспечивает исключительно низкую чувствительность (-102 дБм) и выдающуюся выходную мощность (+20 дБм), что гарантирует расширенный диапазон и улучшенную производительность линии связи.

Бессвинцовый Процесс Производства

Модуль RF2401F20 строго придерживается бессвинцового процесса производства и тестирования, что делает его безопасным для окружающей среды. Соответствие стандартам RoHS и REACH подтверждает, что модуль не содержит опасных веществ и соответствует современным экологическим требованиям.

Широкий Спектр Применений

Модуль RF2401F20 находит применение в различных областях:

• Умные устройства: интеграция в системы умного дома для управления освещением, климатом и безопасностью.

• Промышленная автоматизация: использование в системах мониторинга и управления оборудованием.

• Игровые аксессуары: создание беспроводных контроллеров и игровых устройств.

• Датчики и мониторинг: передача данных с различных датчиков, таких как температура, влажность и другие параметры.

Заключение

Выбирая радиочастотный модуль RF2401F20, вы получаете надежное и высококачественное решение для беспроводной связи на частоте 2,4 ГГц. Его оригинальный чип nRF24L01+, высокая производительность и соблюдение международных стандартов делают его идеальным выбором для разработчиков в области IoT. Не упустите возможность улучшить свои проекты с помощью модуля RF2401F20!
Документы
Особенности и применение
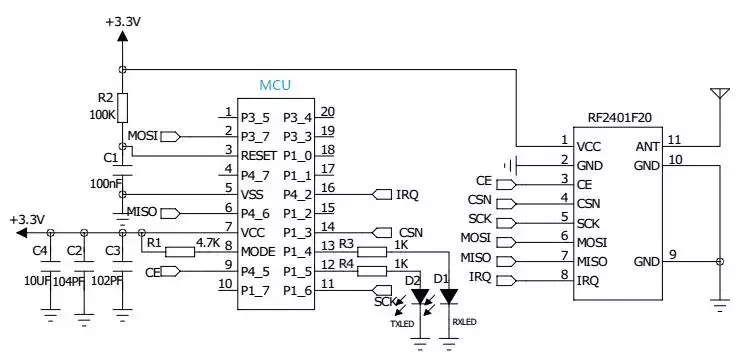
Типичная схема применения
Механические размеры

Особенности и применение

Особенности модуля nRF24L01+ RF2401F20

  • Диапазон частот: 2400-2525 МГц
  • Максимальная выходная мощность: 20 дБм
  • Чувствительность до -102 дБм при 250 Кбит/с.
  • Скорость передачи данных: 250К, 1 Мбит/с, 2 Мбит/с
  • Модуляция GFSK, 126 каналов
  • Режим пакетной передачи данных (прием FiFo 3–32 байта)
  • Режим отключения со сверхнизким потреблением
  • Поддержка функции FM
  • Функция пробуждения по времени
  • Встроенный регулятор напряжения
  • Диапазон рабочего напряжения: 1,9-3,6 В
  • Диапазон рабочих температур: -40~+85 °C

Применение модуля nRF24L01+ RF2401F20

  • беспроводной пульт
  • Умный дом
  • Управление игрушками
  • Контроль давления в шинах
  • Мониторинг здоровья
  • Чтение и запись тегов

Типичная схема применения

Механические размеры