LoRa1278F30 : Беспроводной модуль LoRa SX1278 мощностью 1 Вт с защитой от электростатического разряда

LoRa1278F30: Идеальный Беспроводной Модуль для Ваших IoT Проектов

LoRa1278F30 — это высококачественный беспроводной модуль, который стал настоящим прорывом в области IoT-технологий. Оснащенный мощным радиочастотным приемопередатчиком Semtech SX1278, этот модуль предлагает уникальные возможности для передачи данных на значительные расстояния.

Преимущества LoRa1278F30

Высокая Мощность и Чувствительность

С выходной мощностью до 1 Вт и чувствительностью до -139 дБм, LoRa1278F30 обеспечивает надежную связь даже в самых сложных условиях. В отличие от традиционных модулей FSK и GFSK, этот модуль гарантирует стабильную передачу данных на большие расстояния, что делает его идеальным выбором для удаленных приложений.

Технология LoRa Spread Spectrum

Модуль использует метод LoRa Spread Spectrum, который позволяет избежать влияния мультисигналов на качество связи. Даже в условиях высокой плотности сигналов, например, на массовых мероприятиях или в городских районах, LoRa1278F30 сохраняет стабильность и надежность передачи данных.

Защита от Помех

Одним из ключевых преимуществ LoRa1278F30 является его высокая защита от помех. Это означает, что ваши устройства смогут функционировать без искажений даже в условиях сильного радиошума. Вы можете быть уверены, что данные будут переданы точно и без потерь.

Применение LoRa1278F30

LoRa1278F30 отлично подходит для различных IoT-приложений:

• Умные города: Используйте модуль для мониторинга городской инфраструктуры, включая освещение, парковку и системы безопасности.

• Сельское хозяйство: Интегрируйте его в системы мониторинга почвы и климатических условий для повышения урожайности.

• Удаленный контроль: Идеален для чтения показаний счетчиков и управления промышленным оборудованием.

Заключение

Если вы ищете надежное решение для беспроводной связи, LoRa1278F30 — ваш выбор. С его высокой мощностью, чувствительностью и защитой от помех, этот модуль станет отличным дополнением к вашим проектам. Инвестируйте в будущее с LoRa1278F30 и откройте новые горизонты для вашего бизнеса!

Используйте возможности модуля LoRa1278F30 для создания эффективных и надежных IoT-решений, которые помогут вам оставаться на шаг впереди конкурентов!
Документы
Функции и приложение
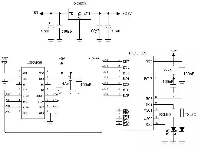
Типичная схема применения
Механические размеры

Функции и приложение

Особенности беспроводного модуля SX1278 LORA1278F30

  • Частотный диапазон: 433-460 МГц/470-510 МГц
  • Чувствительность до -139 дБм
  • Максимальная выходная мощность: 30 дБм
  • 13ma@Режим приемника
  • Ток сна <10ua
  • Скорость передачи данных : @FSK, 1,2-300KBPS @LORA , 018-37,5KBPS
  • Lora, MSK, режим модуляции GFSK
  • 127 DB Dynamic Range RSSI
  • Пакетный двигатель до 256 байтов с Fifoand CRC
  • Частота прыжка
  • Рабочая температура диапазон : -40 ~ + 85 ° C
  • Встроенный датчик температуры и индикатор с низким батареей
  • 3,0-6,5 В.
  • Отличный блокирующий иммунитет

Приложения SX1278 Беспроводного модуля LORA1278F30

  • Дистанционное управление
  • Чтение удаленного счетчика
  • Домашняя сигнализация безопасности и удаленная вход без ключа
  • Промышленный контроль
  • Домашнее автоматизация дистанционное зондирование
  • Отдельные записи данных
  • Игрушки контроля
  • Сенсорная сеть
  • Мониторинг давления в шинах
  • Мониторинг здоровья
  • Беспроводные ПК Периферийные устройства
  • Читать и писать теги

Типичная схема применения

Механические размеры

Механические размеры беспроводного модуля SX1278 LoRa1278F30