SA818S-CE: Сертифицированный CE-RED аналоговый модуль рации мощностью 1 Вт, радиус действия 3–5 км

1250,00
р.
▎SA818S-CE: Ваш идеальный выбор для надежной связи

Ищете высококачественный аналоговый модуль рации? Обратите внимание на SA818S-CE — сертифицированный CE-RED модуль мощностью 1 Вт с радиусом действия 3–5 км. Этот экономичный и интегрированный профессиональный модуль рации идеально подходит для различных приложений, обеспечивая надежную связь в любых условиях.

▎Технические характеристики SA818S-CE

Модуль SA818S оснащен высокоскоростным микроконтроллером и высокопроизводительным чипом радиочастотного приемопередатчика. Он также включает усилитель мощности RF, что гарантирует отличное качество передачи звука. Стандартный последовательный порт позволяет быстро и легко настраивать параметры модуля и трансивера, что делает его идеальным решением для разработчиков.

▎Простота использования и интеграции

С помощью SA818S-CE пользователи могут легко подключить аудиоусилитель, микрофон и динамик, чтобы создать компактную и эффективную рацию. Упрощенный интерфейс и сверхмалый размер модуля позволяют интегрировать его в различные портативные устройства, улучшая общую производительность конечного продукта.

▎Экологические стандарты

Модуль SA818S изготавливается с использованием бессвинцовой технологии и строго соответствует стандартам RoHS и REACH, что делает его безопасным для окружающей среды.

▎Улучшенная чувствительность

В модуле рации SA818S-CE реализована схема LNA, что увеличивает чувствительность на 4 дБм. Выходная мощность остается стабильной в диапазоне частот 400–470 МГц с колебаниями менее 1 дБ, а при низкой мощности погрешность составляет 27 дБм +/- 1 дБм.

▎Заключение

Выбирая SA818S-CE, вы получаете надежное и высокопроизводительное решение для связи, которое легко интегрируется в ваши устройства. Не упустите возможность улучшить качество вашей связи с помощью этого передового модуля рации!
Документы
Спецификации
Функции и приложение
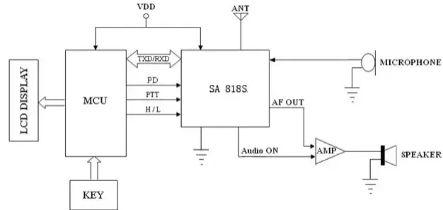
Типичная схема применения

Спецификации

Тип - Аналоговая прогулка
Выходная мощность - 1 Вт
Сертификация - CE-Red

Функции и приложение

Особенности Walkie Talkie Module SA818S

  • Частота полосы UHF: 400 ~ 480 МГц
  • Частота полосы VHF: 134 ~ 174 МГц
  • 350 полосовая частота: 320-400 МГц 
  • (Выше 3 полосы частот являются необязательными, а также ниже 2 полос частот могут быть разработаны специально: 200 ~ 260 МГц , 470 ~ 520 МГц)
  • Частота TX и RX, TX и RX CTCSS, CDCSS могут быть установлены в одиночку.
  • Ширина полосы: 12,5 кГц / 25 кГц
  • Выходная мощность до 1 Вт
  • Расстояние до 4-5 км в открытой площадке
  • Чувствительность: -124 дБм
  • Высокоинтегрированный, небольшой размер
  • 38 CTCSS
  • 166 CDCSS
  • 8 ровно
  • 8 Регулируемый объем
  • Высокая/ низкая мощность является необязательной (500 МВт/ 1 Вт)
  • Широкий диапазон рабочего напряжения: 3-5,5 В.
  • 1 PPM KDS TCXO Crystal, стабильная производительность

Применение модуля Walkie Talkie SA818S

  • Маленькая рация
  • Невидимая система интерка
  • Аудио -наблюдение
  • Спортивные продукты на открытом воздухе
  • Создание системы безопасности сообщества

Типичная схема применения