LORA1276F30: 868/915 МГц 500 МВ

Модуль LORA1276F30: Высокопроизводительная Решение для Беспроводной Связи

LORA1276F30 — это мощный беспроводной модуль, который работает на частоте 500 мВт и интегрирует передовой RF-приемопередатчик SEMTECH SX1276. Благодаря использованию метода LoRa Spread Spectrum этот модуль обеспечивает исключительные характеристики связи, которые делают его идеальным выбором для различных IoT-приложений.

Преимущества LORA1276F30

Дальность и Чувствительность

Одним из основных достоинств LORA1276F30 является его способность обеспечивать связь на больших расстояниях. С чувствительностью до -139 дБм этот модуль превосходит традиционные модуляции, такие как FSK и GFSK, что делает его идеальным для применения в условиях, требующих надежной передачи данных на дальние дистанции.

Устойчивость к Помехам

Модуль LORA1276F30 разработан с учетом работы в сложных условиях, где присутствует множество сигналов. Его технология мульти-сигналов позволяет устройствам функционировать одновременно без взаимных помех, что обеспечивает стабильную связь даже в условиях высокой плотности сигналов.

Экологичность и Соответствие Стандартам

Производство LORA1276F30 осуществляется с использованием бессвинцовых технологий, что делает его безопасным для окружающей среды. Модуль соответствует международным стандартам RoHS и REACH, что подтверждает его соответствие строгим экологическим нормам.

Применение LORA1276F30 в IoT

LORA1276F30 подходит для широкого спектра приложений, включая:

• Умные города

• Мониторинг окружающей среды

• Умные дома

• Промышленные системы автоматизации

• Сельское хозяйство

С помощью LORA1276F30 вы можете создать надежные и эффективные решения для вашего бизнеса, минимизируя затраты на энергопотребление и повышая качество связи.

Заключение

Выбирая модуль LORA1276F30, вы получаете высококачественное решение для своих IoT-проектов. Инвестируйте в технологии будущего и откройте новые горизонты для вашего бизнеса с помощью передовых возможностей беспроводной связи!
Документы
Функции и приложение
Типичная схема применения
Механические размеры

Функции и приложение

Особенности LORA MODULE LORA1276F30

  • Частотный диапазон: 868/915 МГц
  • Чувствительность до -139 дБм
  • Максимальная выходная мощность: 27 дБм
  • 13ma@Режим приемника
  • Ток сна <10ua
  • Скорость передачи данных : @FSK, 1,2-300KBPS @LORA , 0,018-37,5KBPS
  • Lora, MSK, режим модуляции GFSK
  • 127 DB Dynamic Range RSSI
  • Пакет двигатель до 256 байтов с FIFO и CRC
  • Частота прыжка
  • Рабочая температура диапазон : -40 ~ + 85 ° C
  • Встроенный датчик температуры и индикатор с низким батареей
  • 3,0-6,5 В.
  • Отличный блокирующий иммунитет

Приложения Lora Module Lora1276F30

  • Дистанционное управление
  • Чтение удаленного счетчика
  • Домашняя сигнализация безопасности и удаленная вход без ключа        
  • Промышленный контроль
  • Домашнее автоматизация дистанционное зондирование
  • Отдельные записи данных                                           
  • Игрушки контроля
  • Сенсорная сеть
  • Мониторинг давления в шинах
  • Мониторинг здоровья
  • Беспроводные ПК Периферийные устройства
  • Читать и писать теги

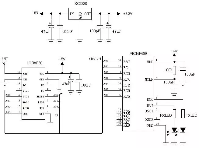
Типичная схема применения

Механические размеры

Механические размеры модуля LORA LORA1276F30