LORA1280F27: SX1280 500 МВт FCC ID & CE-RED Сертифицированный модуль LORA 2,4 ГГц с Power Power Interface Interface

  • LORA1280F27 Строго использует процесс производства и тестирования без свинца, а также соответствует стандартам ROHS и достижению.
  • Эта серия модулей разработана на основе оригинального RF -чипа SX1280 от Semtech, а сопоставление схемы PA делает выходную мощность модуля до 500 МВт (+27 дБм).
  • Высокая производительность проникновения полосы частот 2,4 ГГц в сочетании с модуляцией LORA позволяет модулю иметь высокую чувствительность и способность к противодействию окружающей среде. Вся серия модулей широко используется в приложениях, требующих дальнейшей передачи 2,4 ГГц.
  • LORA1280F27 получила FCC ID и сертификацию CE-RED.
Документы
Функции и приложение
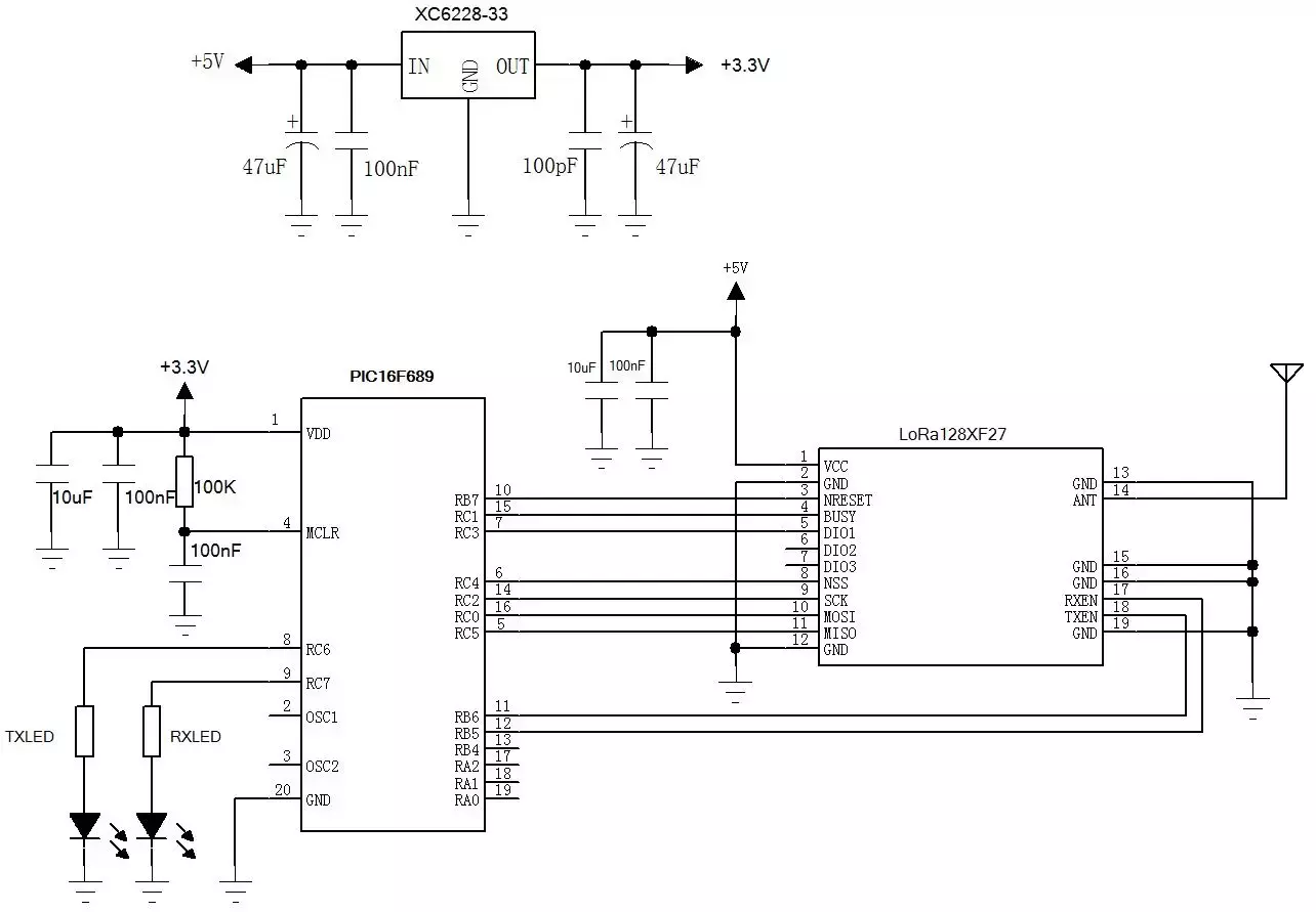
Типичная схема применения
Механические размеры

Функции и приложение

Особенности SX1280 модуля LORA LORA1280F27

  • Рабочий диапазон частоты: 2400-2500 МГц
  • Максимальная выходная мощность: 500 МВт (27,0 дБМ)
  • Чувствительность до-132dbm@lora
  • Скорость передачи данных :@LORA = 0,476-202KBPS
  • Лора Модуляция
  • Встроенный LNA
  • Высокая точная кристаллическая генератор (0,5 м.ppm Tcxo/10ppm)
  • Режим связи пакетов (получение FIFO 256 байт)
  • Диапазон рабочих напряжений: 2,0-5,5 В.
  • Рабочая температура диапазон: -40 ~+85 ° C

Приложения SX1280 модуля LORA LORA1280F27

  • Беспроводной пульт
  • Умный дом
  • Читатель тегов
  • Управление игрушками
  • Мониторинг давления в шинах
  • Мониторинг здоровья

Типичная схема применения

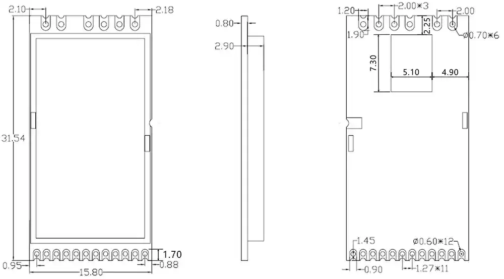
Механические размеры