GPS03: Низкая мощность и высокая точность: серия мультимодов спутниковых GPS-модулей

1188,00
р.
GPS03 представляет собой все в одном модуль с одним из встроенных модуля GPS (GPS01, GPS01-TD, GPS01-ZK, GPS02-UBX, GPS02-TD). Со встроенной запасной запасной батареей GPS03 может поддерживать начало тепла в течение 1 часа. Это чрезвычайно удобно для приложения клиента.
___________________________________________________________________

Связаться с нами
Документы
Описание
Особенности и применение
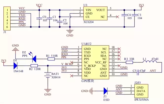
Внутренняя принципиальная схема
Механические размеры

Описание

Информация о заказе продукта

Номер продукта: GPS-модуль на борту
GPS03-01-IPEX: GPS01
GPS03-01TD-IPEX: GPS01-ТД
GPS03-01ZK-IPEX: GPS01-ЗК
GPS03-UBX-IPEX: GPS02-UBX
GPS03-02TD-IPEX: GPS02-ТД
GPS03-01-СМА: GPS01 с разъемом SMA
GPS03-01ТД-СМА: GPS01-TD с разъемом SMA
GPS03-01ZK-СМА: GPS01-ZK с разъемом SMA
GPS03-UBX-SMA: GPS01-UBX с разъемом SMA
GPS03-02TD-SMA: GPS01-TD с разъемом SMA

Особенности и применение

Применение маломощного GPS-модуля GPS03

  • Продукты для персонального позиционирования и навигации
  • Расположение транспортных средств, кораблей и навигация
  • Интернет вещей
  • Портативное портативное устройство

Внутренняя принципиальная схема

Механические размеры