SA818S: Встроенный аналоговый модуль рации мощностью 1 Вт с усилителями и LNA

1250,00
р.
▎Модуль рации SA818S: Инновационное решение для радиосвязи

SA818S — это высококачественный встроенный аналоговый модуль рации, который обеспечивает мощность 1 Вт и оснащен современными усилителями и LNA. Этот профессиональный модуль идеально подходит для интеграции в различные портативные устройства, обеспечивая надежную радиосвязь на расстоянии 3-5 км.

▎Преимущества SA818S

Модуль SA818S разработан с использованием передовых технологий, включая высокоскоростной микроконтроллер и высокопроизводительный радиочастотный приемопередатчик. Он предлагает стандартный последовательный порт, что позволяет быстро и легко настраивать параметры модуля и трансивера. Это делает его идеальным выбором для разработчиков, стремящихся к простоте и эффективности.

▎Легкость интеграции

Пользователи могут легко подключить аудиоусилитель, микрофон и динамик к модулю SA818S, чтобы создать компактную и мощную рацию. Упрощенный интерфейс и малые размеры устройства позволяют его быстро внедрять в различные приложения, повышая общую производительность конечного продукта.

▎Высокая чувствительность и стабильность работы

С добавлением схемы LNA, чувствительность модуля SA818S увеличена на 4 дБм, что обеспечивает стабильную работу в диапазоне частот 400–470 МГц. Выходная мощность колеблется менее чем на 1 дБ, а точность при низкой мощности достигает 27 дБм +/- 1 дБм. Это гарантирует надежную связь даже в сложных условиях.

▎Соответствие стандартам

Модуль SA818S производится с использованием бессвинцовых технологий и тестируется в соответствии со стандартами RoHS и REACH, что подтверждает его безопасность и экологическую чистоту. Также доступна версия модуля, соответствующая сертификации CE, что делает его подходящим для различных рынков.

▎Заключение

Модуль рации SA818S — это идеальное решение для тех, кто ищет надежный и эффективный способ организации радиосвязи. Его высокая производительность, простота интеграции и соответствие современным стандартам делают его незаменимым инструментом для разработчиков и пользователей. Выберите SA818S для создания вашего следующего инновационного продукта!
Документы
Спецификации
Особенности и применение
Типичная схема применения
Механические размеры

Спецификации

Тип - Аналоговая рация
Выходная мощность - 500 мВт, 1 Вт

Особенности и применение

Особенности модуля рации SA818S

  • Частота диапазона УВЧ: 400~480 МГц
  • Частота диапазона УКВ: 134~174 МГц
  • Частота диапазона 350: 320-400 МГц
  • (Выше 3 частотных диапазонов являются дополнительными,
  • также ниже 2 частотных диапазонов могут быть
  • разработан специально)
  • Частоту Tx и Rx, Tx и Rx CTCSS, CDCSS можно установить отдельно.
  • Ширина полосы: 12,5 кГц/25 кГц
  • Выходная мощность до 1 Вт
  • Дальность до 4-5км на открытой местности
  • Чувствительность: -124 дБм
  • Высокоинтегрированный, небольшой размер
  • 38 ЦТССС
  • 166 ЦДКСС
  • 8 уровень шумоподавления
  • 8 регулируемых объемов
  • Высокая/низкая мощность опционально (500 мВт/1 Вт)
  • Широкий диапазон рабочего напряжения: 3-5,5 В.
  • 1 ppm кристалл KDS TCXO, стабильная производительность

Применение модуля рации SA818S

  • маленькая рация
  • Невидимая система внутренней связи
  • система аудио наблюдения
  • Товары для спорта на открытом воздухе
  • построение системы общественной безопасности

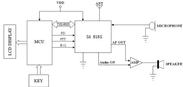
Типичная схема применения

Механические размеры