RF4432F27: 500 МВт SI4432 RF -передатчик и модуль приемника с 10PPM Crystal Gscillator

Модуль RF4432F27: Надежное решение для беспроводной связи

Модуль RF4432F27 представляет собой мощный RF-передатчик с выходной мощностью 500 мВт и встроенным приемником, оснащенным усилителем и схемой LNA. Этот модуль разработан для обеспечения надежной связи на дальние расстояния, что делает его идеальным выбором для различных приложений в области беспроводной передачи данных.

Высокое качество и надежность

Одним из главных преимуществ RF4432F27 является использование высококачественных компонентов и строгий контроль на всех этапах производства. Каждое устройство проходит долгосрочные испытания, что гарантирует его надежность и стабильную работу в течение длительного времени. Модуль обеспечивает надежную связь даже в сложных условиях, что делает его идеальным для использования в промышленных и бытовых приложениях.

Передовые технологии

Модуль RF4432F27 основан на чипе Silicon Lab Si4432, который является высоко интегрированным беспроводным приемопередатчиком в диапазоне ISM. С его высокой чувствительностью до -122 дБм и выходной мощностью до +27 дБм, RF4432F27 обеспечивает отличное качество сигнала даже на больших расстояниях. Кристаллическая структура 10 на 10 частей и продуманная схема соответствия радиочастоты позволяют модулю работать эффективно как в горячих, так и в холодных условиях.

Экологическая безопасность

Производство RF4432F27 осуществляется с использованием бессвинцовых технологий, что соответствует стандартам ROHS и Reach. Это подчеркивает приверженность компании к охране окружающей среды и заботе о здоровье пользователей.

Применение RF4432F27

Модуль RF4432F27 идеально подходит для:

• Интернет вещей (IoT): Используется в умных устройствах для передачи данных.

• Промышленные системы: Эффективен в системах автоматизации и управления.

• Системы мониторинга: Подходит для создания надежных беспроводных сетей.

Заключение

Если вы ищете надежное и высокопроизводительное решение для беспроводной связи, модуль RF4432F27 станет отличным выбором. Его высокое качество, передовые технологии и соответствие международным стандартам делают его идеальным для самых требовательных приложений. Выбирайте RF4432F27 и обеспечьте надежную связь для ваших проектов!
Документы
Особенности и применение
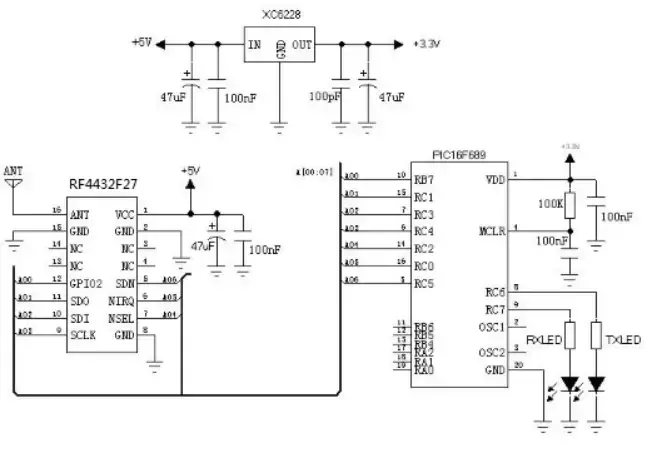
Типичная схема применения
Механические размеры

Особенности и применение

Особенности радиочастотного передатчика и приемника RF4432F27

  • Диапазон частот: 315/433/490/868/915 (настраиваемый 240–930 МГц)
  • Чувствительность до -122 дБм
  • Скорость передачи данных: 0,123-256 Кбит/с.
  • Режим модуляции FSK и GFSK
  • 3,3-6,0 В Источник питания
  • Режим отключения со сверхнизким потреблением
  • Цифровой индикатор уровня принимаемого сигнала (RSSI)
  • Функция пробуждения по времени
  • Отличная схема согласования антенны и двунаправленная связь
  • Настраиваемая структура пакета
  • Обнаружение преамбулы
  • 64 байта передачи и приема данных FiFo
  • Обнаружение низкого заряда батареи
  • Датчик температуры и 8-битные аналого-цифровые преобразователи
  • Кристалл 10PPM с диапазоном рабочих температур: -40 ~ + 85 °C
  • Встроенный регулятор напряжения
  • Скачкообразное изменение частоты
  • Функция сброса при включении питания
  • Встроенная функция регулировки кристалла

Применение радиочастотного передатчика и приемника RF4432F27

  • Пульт дистанционного управления
  • Дистанционное считывание показаний счетчика
  • Домашняя охранная сигнализация и удаленный вход без ключа
  • Сенсорные сети
  • Промышленный контроль
  • Мониторинг давления в шинах
  • Телеметрия домашней автоматизации
  • Мониторинг здоровья
  • Записи личных данных
  • Беспроводная периферия ПК
  • Управление игрушкой
  • Читатель тегов

Типичная схема применения

Типичная схема применения радиочастотного передатчика и приемника RF4432F27

Механические размеры