LORA1268F30-MINI: Компактный высокопроизводительный модуль 1 Вт LORA с чипом SX1268

Модуль LORA1268F30-MINI: Компактное Решение для Высококачественной Беспроводной Связи

LORA1268F30-MINI — это инновационный беспроводной модуль, который сочетает в себе компактные размеры, низкое энергопотребление и высокую мощность. Основанный на чипе Semtech SX1268 и дополненный внешней LNA, этот модуль обеспечивает впечатляющие характеристики связи, которые превосходят традиционные решения на основе FSK и GFSK.

Преимущества LORA1268F30-MINI

Компактный Размер и Легкость Установки

Модуль LORA1268F30-MINI разработан с учетом ограниченного пространства, что делает его идеальным выбором для проектов, где важна компактность. Его небольшой размер позволяет легко интегрировать модуль в различные устройства и системы.

Высокая Мощность и Чувствительность

С выходной мощностью до 30 дБм при 4V и чувствительностью до -148 дБм, модуль обеспечивает надежную связь на больших расстояниях. Увеличение на 4 дБ по сравнению с традиционными решениями LORA позволяет значительно повысить дальность связи и качество передачи данных.

Низкое Энергопотребление

Одной из ключевых особенностей LORA1268F30-MINI является его низкий ток потребления — менее 11 мА в режиме приема. Это делает модуль идеальным для использования в устройствах, работающих от батарей, где важна длительная автономная работа.

Идеально для Промышленных Приложений

Благодаря своим характеристикам, LORA1268F30-MINI отлично подходит для удаленного промышленного управления и других сценариев, где требуется надежная и стабильная беспроводная связь на больших расстояниях. Модуль может быть использован в системах мониторинга, управления оборудованием и IoT-решениях.

Возможность Дополнительной Настройки

Клиенты также могут выбрать добавление фильтра с полосой для дальнейшего улучшения чувствительности и качества связи. Это позволяет адаптировать модуль под специфические требования вашего проекта.

Заключение

Модуль LORA1268F30-MINI — это отличное решение для тех, кто ищет надежный и эффективный способ организации беспроводной связи. Его компактные размеры, высокая мощность и низкое энергопотребление делают его идеальным выбором для широкого спектра применений, от IoT до удаленного управления в промышленности. Инвестируйте в технологии будущего с LORA1268F30-MINI и обеспечьте своему проекту надежную и эффективную связь!
Документы
Особенности и применение
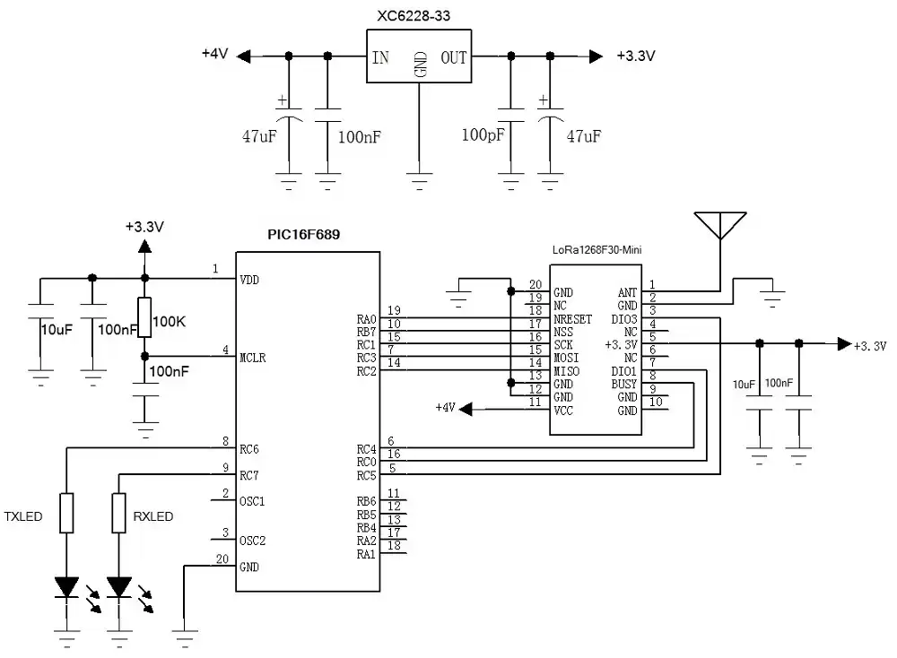
Типичная схема применения
Механические размеры

Особенности и применение

Особенности модуля LoRa SX1268 LoRa1268F30-Mini

  • Диапазон частот: 410-450 МГц
  • Полученный ток < 11 мА
  • Чувствительность: -148 дБм @LoRa
  • 256 байт FiFo
  • Режим модуляции: LoRa, (G) FSK
  • Скорость передачи данных: 0,6–300 Кбит/с @FSK 0,018–62,5 Кбит/с @LoRa
  • Максимальная выходная мощность: 30 дБм при 4 В

Применение модуля LoRa SX1268 LoRa1268F30-Mini

  • Показания промышленного счетчика
  • Управление датчиками парковки
  • Автоматизированная промышленность
  • Сельскохозяйственный датчик
  • Умный город
  • Управление складом
  • Уличный фонарь
  • Управление логистикой
  • Датчик окружающей среды
  • Товары для здоровья
  • Продукт безопасности
  • Пульт дистанционного управления

Типичная схема применения

Механические размеры